近日,我院王志强教授研究团队与中国农业科学院深圳农业基因组研究所刘永鑫研究员团队在国际知名期刊《Science Bulletion》合作发表了题为《Benchmarking of analysis tools and pipeline development for nanopore long-read metagenomics》的研究成果。该研究经过全面的工具性能基准测试分析与流程开发设计,为纳米孔长读宏基因组研究提供了更为精准高效的分析手段。
扬州大学兽医学院王志强教授、李瑞超教授以及中国农科院刘永鑫研究员为论文通讯作者,扬州大学兽医学院师资博士后彭凯和中国农科院(现北京林业大学讲师)高云云为论文第一作者,香港理工大学Sheng Chen教授和英国巴斯大学Edward Feil教授共同参与了此项研究。该工作得到了江苏省杰出青年基金项目、国家重点研发计划、兽医公共卫生安全全国重点实验室开发课题和江苏高校优势学科建设工程资助项目的支持。
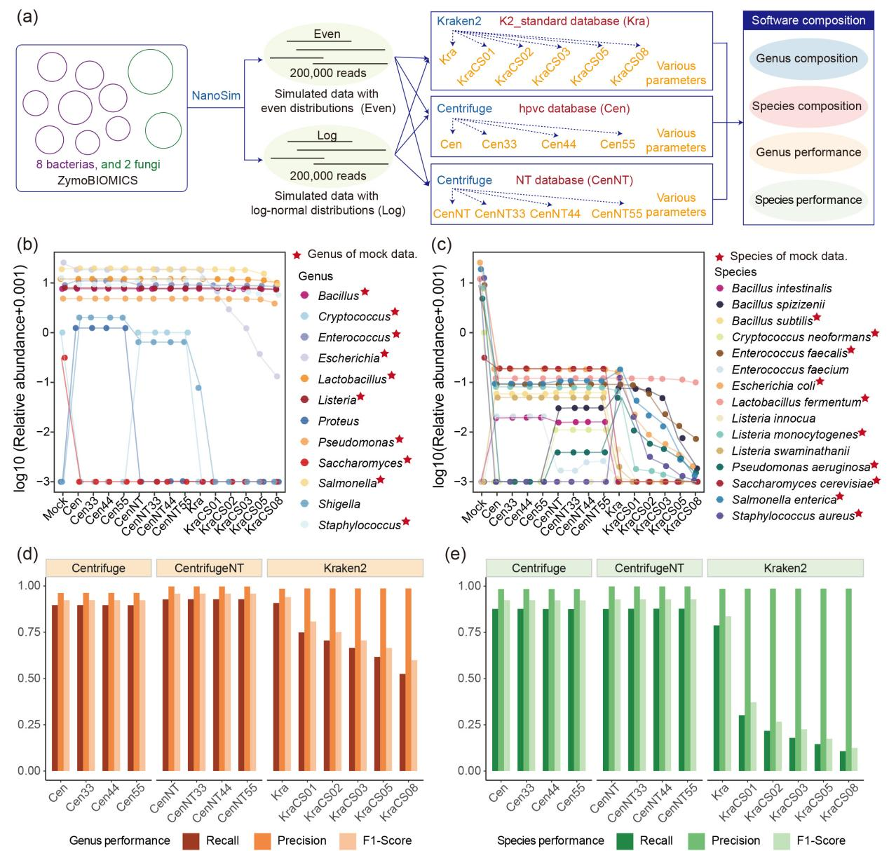
该研究通过创新性结合基准测试与分析流程开发,既提升了科研人员对各种分析工具性能的理解,又简化了分析操作流程,为纳米孔宏基因组学的发展奠定了坚实的基础。借助EasyNanoMeta,科研人员能够更加高效、精准地解读微生物组的多样性、功能及其与宿主的相互作用,该研究将为农业、临床和环境等多个领域的微生物学研究提供更加多样化的工具选择。

